为推动宁波大学国际化发展,加快推进学校“双一流”建设,着力培养具有国际视野和国际竞争力的高素质人才,并感受海外校园学术及文化氛围、享受优质教学资源,我校将推荐学生参加2023年秋季国外合作大学交换学习项目,现将有关事宜通知如下:
一、选派学校:
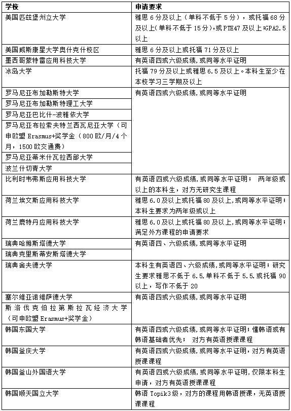
(具体院校信息、交换生相关信息、可选课程信息请扫描下方二维码)

派出时间:2023年秋季(一般为2023年8月至次年1月)

扫码看学校详情
二、报名条件
1. 宁波大学在校本科生和研究生,专业匹配。(外方可选专业或英语授课课程请参看国外学校官网;国外的成绩单可以按照学院规定抵换为宁大学分或成绩);
2. 语言成绩达到对方大学规定要求;
3. 成绩优良,德、智、体全面发展,综合素质优良,能圆满完成学习任务;
4. 家庭经济条件有保障,国外大学免收学费,自己承担交通费、生活费、签证费等相关费用,宁波大学学费等相关费用照常交纳。
三、报名程序
1. 网上报名,宁波大学信息门户搜索“学生出国(境)”在线服务,进入学生出国(境)学习项目报名系统,选择“合作院校项目——校级项目 ”,线上提交申请。
系统开放时间:2023年1月7日—3月6日上午10点
2. 各学院对本学院报名的学生在学生出国(境)应用系统中进行初审;
3. 国际处结合初审意见,选拔结果经网上公示无异议后向国外合作大学推荐名单。
四、注意事项
1. 本次报名可以选择多个志愿学校,按照志愿优先的原则进行录取;
2. 申请者必须在报名时拥有相应的语言成绩及证明,请尽早取得相应的语言成绩;
3. 有意向参加该项目的申请者如果还没有护照,请尽早自行办理(如需证明请联系国际处);
4. 出国学生可根据《宁波大学学生出国(境)学习交流资助办法(试行)》的有关规定申请资助。
五、联系方式
联系人:严老师
邮箱:[email protected]
联系电话:
13486039394/649394
地址:安中大楼603
QQ群:721407770
交换生项目线上说明会时间:2023年2月22日14:00形式:腾讯会议(831 224 551)主讲:国际处

国际办
2022年1月8日